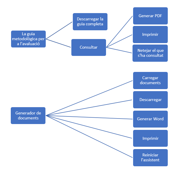
1.- La guia metodològica per a l’avaluació

La guia metodologuica per a l'avaluacio et permet:

  1. Descarregar la guia completa

    Aquesta opció permet obtenir la Guia metodològica per a l’avaluació en un únic document complet, habitualment en format PDF. És útil per a usuaris que prefereixen treballar amb el document fora de la plataforma, imprimir-lo, arxivar-lo o tenir-lo disponible per a una consulta ràpida sense necessitat de connexió. En fer clic al botó de descàrrega, s’inicia la baixada automàtica del fitxer complet.

  2. Consultar

    Es tindrà accés interactiu a tot el contingut de la Guia metodològica directament des de la plataforma. L’usuari pot navegar pels diferents apartats, desplegar continguts, revisar les remomanacions i utilitzar els recursos. Addicionalment, es tindran algunes funcions per a:

    1. Imprimir

      Permet generar una versió impresa només dels continguts que l’usuari està consultant en aquell moment. No s’imprimeix la Guia completa, sinó exactament l'apartat o secció que té oberta, facilitant obtenir còpies selectives per treballar de manera pràctica o compartir amb l’equip.

    2. Generar PDF

      Aquesta funció crea un fitxer PDF amb allò que s’ha consultat. Igual que amb la impressió, s’exporta només el contingut visible o seleccionat. És útil per crear petits dossiers, guardar selectivament parts de la guia o compartir seccions concretes amb altres membres del centre o equip de formació.

    3. Netejar el que s'ha consultat

      Aquesta acció restableix la consulta, eliminant qualsevol contingut que s’hagi anat afegint a l’àrea de visualitzaci (bloc central.). Deixa l’espai en blanc o en estat inicial, permetent començar una nova consulta sense interferències ni acumulacions d’informació.

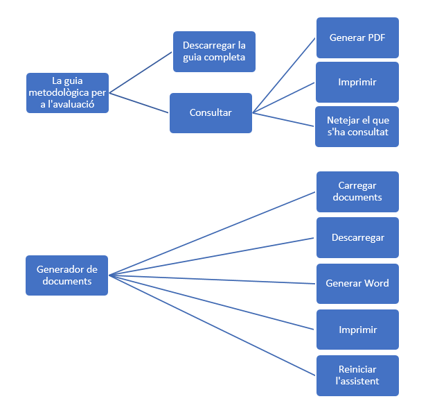
2.- Generador de documents

El generador de documents et permet:

  1. Carregar documents

    Aquesta funcionalitat permet importar documents prèviament generats en format JSON. És especialment útil quan l’usuari vol reprendre el treball iniciat anteriorment o reutilitzar estructures i models. En carregar el fitxer, el sistema restableix automàticament totes les dades introduïdes.

  2. Descarregar (.json)

    Permet guardar el progrés del document en un fitxer JSON. Aquest format conserva totes les decisions preses a l’assistent, incloent criteris, nivells, redaccions i opcions marcades. És ideal per continuar el procés en una altra sessió o per compartir el treball amb altres professionals que també utilitzen el generador de documents.

  3. Generar Word

    Quan l’usuari finalitza tot el procés de creació de la prova, aquesta opció genera automàticament un document editable en format Word (.docx). El resultat és un document formal, estructurat i llest per editar i imprimir.

  4. Imprimir

    Dóna la possibilitat d’obtenir una còpia impresa del document generat directament des del navegador. Evita haver d’obrir el Word manualment i facilita obtenir una versió física de manera immediata.

  5. Reiniciar l’assistent

    Reinicia completament el generador, esborrant totes les dades introduïdes fins al moment. Torna l’eina al seu estat inicial i permet començar una nova prova des de zero. Aquesta funció només s’ha d’utilitzar quan l’usuari està segur que no necessita el contingut actual, ja que no es pot recuperar després.

Esquema de la guia metodològica per a l’avaluació: opcions per descarregar la guia, consultar i generar el document amb les diferents funcionalitats associades.
Opcions disponibles

La guia metodològica per a l'avalucació és un espai web interactiu on podràs consultar:

  • Les bases conceptuals de l’avaluació.
  • Els diferents tipus d’avaluació i quan s’apliquen.
  • Els instruments i recursos recomanats.
  • Orientacions segons modalitat, nivell i durada.
  • Bones pràctiques per garantir objectivitat i rigor.
  • Informació general sobre especialitats i mòduls.
  • Recomanacions específiques per context formatiu.

Quan accedeixes a la guia metodològica per a l’avaluació hi trobaràs tres grans blocs:

  • A l'esquerra hi trobaràs el menú de continguts.
  • A la dreta el menú de recomanacions segons la família professional, àrea professional, durada, nivell de qualificació i caràcter de la formació.
  • I al bloc central, la zona de respostes, on t'apareixeran les recomanacions que hagis demanat als menús anteriors.
Captura del menú esquerra de la guia metodològica
Captura de la interfície

Menú esquerra (Conceptes generals)

Opció del menú Descripció
Presentació de la guia metodològica per a l'avaluació Aquest apartat introdueix la finalitat i la funció de la guia metodològica per a l'avaluació. Explica per què s’ha elaborat, a qui s’adreça i com pot utilitzar-se per millorar els processos d’avaluació en la formació contínua. Ofereix una visió general del contingut i de l’estructura de tota la guia, ajudant l’usuari a orientar-se abans d’entrar en els apartats específics.
Marc de referència Inclou els principis, criteris i bases conceptuals que sustenten la proposta metodològica d’avaluació.
L'avaluació com a part del procés formatiu Descriu el paper central de l’avaluació dins del procés d’ensenyament i aprenentatge.
Recursos i instruments per a l’avaluació Aquest apartat presenta els materials, eines i suports que es poden utilitzar per dur a terme una avaluació rigorosa i útil.
Adaptació metodològica segons modalitat i nivell Proporciona pautes per adaptar l’avaluació a diferents contextos, modalitats formatives (presencial, teleformació o mixta) i nivells de qualificació.
Bones pràctiques i recomanacions Recull exemples concrets, suggeriments i orientacions pràctiques per implementar una avaluació de qualitat. Inclou consells basats en experiències reals, criteris d’eficiència, pautes per a una comunicació efectiva dels resultats i recomanacions per millorar contínuament el procés d’avaluació.

Menú dret (Recomanacions segons especialitat)

Opció del menú Descripció
Fitxa de l’especialitat i del mòdul Permet consultar la informació general tant d’una especialitat com dels seus mòduls associats. Pots seleccionar directament un mòdul concret o bé triar primer una especialitat perquè el sistema filtri automàticament els mòduls que en formen part (tal com indica la icona d’embut). Aquesta funcionalitat facilita accedir només als continguts rellevants per al teu procés d’avaluació
Recomanacions específiques Permet obtenir recomanacions d’avaluació filtrades a partir de la combinació de família professional, àrea professional, durada de l’acció formativa, nivell de qualificació i caràcter de la formació (teòric, pràctic o equilibrat). A partir d’aquests criteris, la Guia metodològica per a l’avaluació mostra orientacions concretes per a l’avaluació diagnòstica, inicial, contínua i final, així com els instruments d’avaluació més adients per a aquell perfil de formació. A sota trobaràs també el desplegable de modalitat, que ofereix recomanacions generals per a la impartició presencial, en teleformació o mixta, independentment dels filtres seleccionats.

Bloc central

En seleccionar un tema, la resposta apareix aquí en ordre cronològic. Podent imprimir cada consulta individual (🖨️ Imprimir) o imprimir el diàleg de consultes Captura del menú esquerra de la guia metodològica

Per a: Has de...
Cercar recomanacions generals:
  1. Explorar el menú de l’esquerra.
  2. seleccionar una opció del menú i/o submenú.
  3. El contingut apareix automàticament a la bloc central..
Captura del menú esquerra de la guia metodològica
Captura del menu esquerra recomanacions generals
Cercar recomanacions personalitzades:
  1. Si vols informació general de qualsevol especialitat o mòdul:
    1. Tria el número i nom de l’especialitat i/o del mòdul.
    2. I el contingut apareix automàticament a la bloc central..
  2. Captura del menú esquerra de la guia metodològica
    Captura del menu de la Fitxa per a l'especialitat i mòdul
  3. Si el que vols són recomanacions específiques:
    1. Tria la família professional.
    2. Tria l’àrea professional.
    3. Tria la durada.
    4. Tria el nivell de qualificació.
    5. Tria el caràcter de la formació (Teòric, Pràctic, Equilibrat).
    6. Tots els camps són obligatoris d'omplir per mostrar les recomanacions al bloc central...
  4. Captura del menú esquerra de la guia metodològica
    Captura del menú de recomanacions especifiques
Descarregar la guia completa

Prem la icona Captura del menú esquerra de la guia metodològica i es generarà un PDF amb totes les recomanacions.

Netejar el xat

Prem la icona Captura del menú esquerra de la guia metodològica i desapareixeran totes les consultes de la pantalla.

Imprimeix el xat

Prem la icona Captura del menú esquerra de la guia metodològica i s’imprimiran els temes consultats.

Genera PDF del xat

Prem la icona Captura del menú esquerra de la guia metodològica i es generarà un PDF amb la teva selecció.

Vídeo tutorial de "La guia metodològica per a l’avaluació"

Amb el següent vídeo veuràs com navegar i veure com funcionen els diferents apartats.

El generador de documents és un assistent per crear documents d’avaluació de les especialitats formatives del Consorci per a la Formació Contínua de Catalunya.

Amb aquesta eina pots generar:

  • Proves avaluatives (inicials, contínues, finals...)
  • Rúbriques
  • Registres d’avaluació
  • Solucionaris

Quan accedeixes al generador de documents hi trobaràs dos blocs:

  1. A l'esquerre trobaràs el menú de configuració
  2. I al bloc central trobaràs la vista prèvia del document en format A4.
Captura del menú esquerra de la guia metodològica
Captura del generador de documents
Per a: Has de...
PAS 0 — Començar
  • Carregar dades: recupera una configuració desada anteriorment.
  • Reiniciar l’assistent: torna a l’estat inicial i elimina totes les dades.
Captura del menú esquerra de la guia metodològica
Captura del menu Començar
PAS 1 — Especialitat

En aquest pas s’escull el context formatiu del document.

  • Programa: Transversal, Sectorial o Sistema de formació professional.
  • Família professional:Busca o escriu la família professional del catàleg d'especialitats formatives.
  • Àrea professional: (segons la família escollida).
  • Especialitat: (es pot cercar o seleccionar).
  • Mòdul: corresponent a l’especialitat seleccionada.
Captura del menú esquerra de la guia metodològica
Captura del menu Especialitat
PAS 2 — Tipus de document

Determina la naturalesa del document final.

Genera una prova...:Hi trobareu un desplegable per seleccionar el tipus de prova de la vostra elecció.

  • Competències clau
  • D’accés
  • Inicial
  • Contínua
  • Final

Seccions opcionals: Mitjançant un checkbox, es podrà decidir que es mostra i que no es mostra al document, segons la selecció.

  • Capçalera
  • Enunciat
  • Rúbrica
  • Registre d’avaluació
  • Solucionari
Captura del menú esquerra de la guia metodològica
Captura del menu tipus de documents
PAS 3 — Tipus d’avaluació

En aquest pas es defineix el format i la naturalesa de l’avaluació. Cada tipus s’adapta a necessitats diferents i permet valorar competències de manera variada.

  • Preguntes obertes
  • Tests
  • Resolució de casos
  • Treballs d’aplicació
  • Projectes integradors
  • Avaluació entre parells
Captura del menú esquerra de la guia metodològica
Captura del menu Tipus d’avaluació
PAS 4 — Exportar
  • Descarregar configuració: Les dades es descarregaran en un altre format (.json) per poder-les carregar de nou en aquest entorn. És a dir, guarda els paràmetres per reutilitzar-los.
  • Generar DOCX:Permet exportar el document a Word (.docx), ideal si es vol ajustar manualment el format, el disseny o el contingut abans de la seva entrega o impressió.
  • Imprimir: Imprimeix o genera PDF des del navegador.
Captura del menú esquerra de la guia metodològica
Captura del menu Exportar
Edició directa del document (bloc central)

En el bloc central es poden editar els següents elements:

  • Logos
  • Dades de la persona participant
  • Enunciat
  • Rúbrica
  • Preguntes
  • Avaluació final
  • Observacions i signatures
  • Solucionari

Vídeo tutorial del "El generador de documents"

Amb el següent vídeo veuràs de manera clara i pas a pas, el funcionament del Generador de documents.